
徳島県の木づかい推進に向けて、関連する県内の事業体、自治体、教育機関などがあつまる「とくしま木づかい県民会議」に参加しました。
展示ブースには、各社のさまざまな木材製品がならびました。
各自治体・事業体ごとに特色ある製品の展示がありましたので下記ご紹介します!
那賀ウッド・那賀町関連
木粉や木粉加工製品の那賀ウッドプラス(WPC)、Mokkun那賀(木の塗り壁)、のほか、発売間近の「Woddy Incense 木の香」「木粉簡易トイレ」なども展示
小物などは、木の食器、つみき&ボール、ティッシュケース、プレート、遊山箱などなどを展示
徳島(那賀町外)
那賀町以外の製品もご紹介します。
各社さんいろいろと工夫されています。勉強になります。
昨年のデザイン大賞を受賞したベンチのお披露目がおこなわれました。
デザインが形になるというのはうれしいものです!
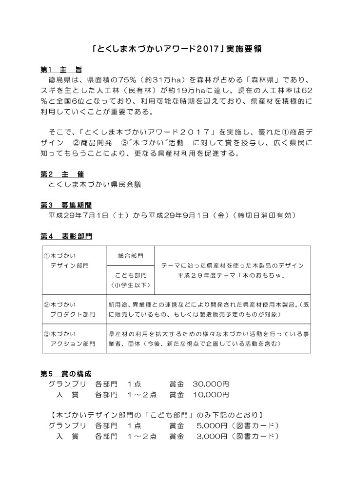
とくしま木づかいアワード2017《締切9/1》
本年も木づかいアワードの応募がはじまりましたよ。
なんと賞金もでます!!
デザイン部門のテーマは「木のおもちゃ」 お子様のエントリーも是非!
また、プロダクト部門、アクション部門もありますよ~!
プロダクト部門、応募は1社1点まで。応募したい製品がたくさんあって何にするか悩みます(^^;)
↓木づかいアワード募集要項
下記県民会議のページにもアップされています










![bfea493f054ef319e185ff42fc520ebb[1]-1](https://www.nakawood.co.jp/wp-content/uploads/2017/07/bfea493f054ef319e185ff42fc520ebb1-1-724x1024.jpg)
![bfea493f054ef319e185ff42fc520ebb[1]-2](https://www.nakawood.co.jp/wp-content/uploads/2017/07/bfea493f054ef319e185ff42fc520ebb1-2-724x1024.jpg)


